Ce qui se passe en ce moment autour de ce qui est appelé « mariage pour tous » me semble être l’occasion de pointer encore une fois le drôle de régime politique dans lequel nous nous trouvons.
Ce sujet est polémique, il se fonde sur des arguments de « contre-nature », d’injustice, ou des ressentis de blessure, il bafoue pour les uns les fondements de l’humain, pour les autres c’est une stigmatisation humiliante. Bref, pas facile d’en parler sans porter le flanc à des critiques définitives et parfois dures de part ou d’autre.
Je prends pourtant le risque. Je voudrais juste discuter les arguments et vous livrer quelques réflexions à leur sujet.
Le temps politique pour le mariage homosexuel
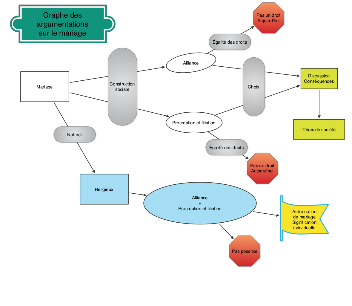
Je vais d’abord distinguer entre choses qu’usuellement le mariage confond mais qui se trouvent aujourd’hui être dissociées : l’alliance entre deux êtres humains d’une part, le rapport à la procréation et à la filiation d’autre part.
Chacun de nous a des limites au-delà desquelles il pense qu’il n’est pas « bon » d’aller. Appelons morale ces limites au libre-arbitre (même si la morale peut aussi être positive et pas seulement restrictive).
C’est une marque de cohésion d’une communauté que de partager la même morale. Lorsque la morale évolue pour une partie de la population et pas l’autre, on peut en déduire que, soit le ciment de cette communauté se dégrade, soit qu’il s’agit d’une évolution en cours durant laquelle il existe évidemment une ligne de partage importante.
Dans quel cas sommes-nous ? Il me semble que nous sommes en cours d’évolution.
En 1981, François Miterrand abolit la peine de mort malgré l’opposition d’une majorité de la population. Il prend donc un risque, mais il doit sentir que cette majorité est déjà prête à basculer et qu’il suffit d’une petite poussée volontariste pour faire entrer dans les mœurs et dans les choses acquises l’abolition de la peine de mort.
Je pense que l’on est dans le même état d’esprit et dans le même temps politique pour le mariage homosexuel au sens de l’alliance entre deux être humains, ne serait-ce qu’à voir l’orientation de l’argumentation des « anti » beaucoup plus tournée vers la procréation que vers cette alliance homosexuelle. En dehors de l’habitude, le seul véritable argument que l’on peut opposer au mariage homosexuel est apporté par un caractère religieux tel qu’il existe pour les trois religions monothéistes. Or celui-ci est-il encore suffisamment prégnant ?
Le mariage hétérosexuel comme « naturel »
L’argument « naturaliste » appelé à la rescousse du mariage hétérosexuel, pointe le fait que naturellement, seuls un homme et une femme peuvent procréer. C’est faire l’amalgame entre le mariage et la procréation, entre la procréation et le fait d’élever des enfants, mais c’est surtout considérer que ces amalgames sont un donné, un fait que l’on ne peut questionner ni dépasser.
Si l’on fait le lien entre Dieu et la création du monde, donc de la nature (y compris de la différence de sexe nécessaire à la procréation), on a le raccourci suivant : le mariage, alliance sacrée et lieu de la procréation, ne peut se faire en dehors du cadre naturel voulu par Dieu, c’est à dire hétérosexuel. Or comment remettre en question ce qui est divin ?
L’anthropologie enseigne de nos jours (depuis Lévi-Strauss au moins, Cf. cet article de Françoise Héritier) que le mariage est une alliance entre deux groupes humains, reconnue socialement, qui se concrétise d’autant mieux dans les enfants qui en sont le fruit. Il est évidemment très différent dans sa forme et son application suivant les cultures et les époques. Mais il n’est pas forcément religieux.
L’argument naturel oublie que l’homme, religieux ou non, est un animal culturel, qui crée ses propres organisations sociales. Le mariage en est une. C’est mettre de côté aussi un caractère humain constant : celui d’adaptation de son environnement et de dépassement perpétuel de ses limites naturelles : pensée, religion, habitat, agriculture, outils, etc. La procréation artificielle, envisagée comme suite naturelle si j’ose dire, du mariage homosexuel, est un dépassement de plus d’une limite naturelle de la procréation à un accouplement hétérosexuel.
Utiliser l’argument « naturel » est donc par essence religieux. C’est bien la superposition des faits religieux et moral, étroitement liés, qui empêche de considérer la question comme un choix humain, et non la nature, qui est une donnée que l’homme ne cesse de dépasser depuis qu’il est homme.
En majorité, et quelles que soient les évolutions en cours dans ce domaine, la société française et les individus qui la composent ont assimilé la séparation de la religion, du domaine privé, et de la société, laïque, même si cette séparation est de l’ordre de l’intuition ou de la sensibilité plutôt que de l’explicitation. Le mariage homosexuel civil (non religieux), en tant qu’alliance, a toutes les chances d’être accepté et les lignes de partage ré-appréhendées entre religieux et civil, individu et société.
Il en va peut-être autrement des conséquences envisageables sur la filiation. Et c’est sur un sujet comme celui-ci je crois, que l’argument de l’égalité des droits est totalement inadapté.
Le mariage homosexuel comme une égalité de droit
Un des grands arguments des défenseurs du mariage pour tous est en effet celui de l’égalité des droits. Pourquoi des homosexuels n’auraient-ils pas le droit de se marier, d’élever des enfants, etc. ?
Mais de quel droit parle-t-on ?
Le mariage a été institué comme union de deux personnes de sexe différent, c’est un fait. Toute personne respectant ce critère (plus d’autres sans intérêt ici) peut donc se marier, il en a le droit. Revendiquer ce droit pour des personnes ne respectant pas ces critères me paraît absurde. Si je dis qu’une droite est droite et que le cercle crie à l’inégalité, que penser ?
Très simplement, et contrairement à la réalité d’une définition mathématique, je peux modifier la définition du mariage, construction culturelle humaine, en l’étendant aux personnes du même sexe. Et le droit vient avec. Cela paraît peut-être un peu tortueux comme raisonnement, mais cela fait ressortir le principal : la définition du mariage est un choix humain, nous en sommes responsables et pouvons le changer. On n’a pas besoin d’invoquer un droit pour l’étendre, il suffit de le modifier pour étendre le droit.
Où l’on voit que le droit dont il est question dans cet argument est une notion morale de droit, très subjective, et finalement très peu étayée. Lorsqu’un manifestant dit : « Qui suis-je pour ne pas donner le droit de mariage et d’enfants aux couples homosexuels ? » On pourrait lui répondre : « Qui es-tu pour ne pas donner le droit de polygamie ou d’accouplements incestueux ? »
Là aussi finalement, c’est affaire de choix.
Le mariage homosexuel n’est pas un droit, l’instituer est un choix de société de nous-mêmes pour nous-mêmes.
Quant à l’égalité, est-elle un argument suffisant ?
Le principe d’égalité est fertile, mais il ne constitue pas forcément un argument en lui-même. C’est une notion fondatrice dans notre société et la lier à une revendication peut contribuer, comme un effet de rhétorique, à perdre la capacité de critique sur l’objet associé : comment pourrais-je être contre l’égalité ? Dans le cas qui nous occupe, je ne crois pas que l’appel au principe d’égalité soit suffisant.
D’abord il n’y a pas d’inégalité flagrante lorsque les conditions de départ ne sont pas les mêmes.
Le danger du mot « inégalité », c’est qu’en voulant supprimer, par simple effet de réaction aveugle, l’objet de cette inégalité, on risque de perdre tout simplement le contrôle sur la manière dont nous voulons vivre, sur la construction de notre société. Nous nous en remettons à l’automatisme ; il faudrait privilégier l’interrogation. Et les interrogations sur les conséquences de l’ouverture du mariage aux homosexuels, comme celles sur la filiation, sont importantes et ne peuvent se traiter sur un mode approximatif, bricolé et réactif du type « tous les mêmes droits ».
On parle d’adoption, on parle de PMA, de GPA. Car la définition du mariage s’articule avec celle de la filiation. Tirer un bout de la pelote en jurant qu’on ne tirera pas jusqu’au bout, c’est prendre tout le monde pour des idiots. Mais après tout ce n’est pas grave, discutons-en. Quel impact sur l’adoption plénière ? Faudra-t-il réduire l’intérêt des enfants pour obtenir les mêmes droits, en supprimant par exemple l’adoption plénière au profit de l’adoption simple ? Quel impact sur l’anonymat des donneurs de gamète ? Est-on prêts à permettre qu’une femme prête ou loue son corps jour et nuit pendant neuf mois pour d’autres ? Où est l’évaluation des impacts sur la place de la femme dans notre société, sur les dérives possibles ? Voir par exemple sur ces sujets l’avis de la CNCDH sur le mariage homosexuel et le communiqué du MASF sur l’adoption plénière.
Le seul argument d’égalité est au mieux une posture superficielle, au pire destructeur. L’égalité est un principe, pas un argument.
Notre débilité politique
On a donc deux types d’arguments irréconciliables, la nature d’un côté, l’inégalité des droits de l’autre, d’un niveau tellement différent qu’ils ne peuvent se rencontrer, et dont la discussion ne peut persuader personne du camp adverse.
Alors, vous me direz, ce n’est pas la première fois qu’on s’aperçoit qu’un argument ne sert qu’à renforcer ceux qui y croient sans convaincre ceux qui n’y croient pas.
C’est pour moi le signe d’une certaine débilité de notre capacité politique.
On en vient à compter le nombre de manifestants de part et d’autre pour savoir qui devrait gagner. On en vient à dire que puisque M. Hollande a gagné les élections, et que le mariage homosexuel faisait partie de son programme, alors on doit le faire, puisqu’évidemment, chacun des électeurs ayant voté pour lui était complètement d’accord avec chacun de ses 60 engagements…
On en vient à compter le nombre de députés pour ou contre. Je ne me souviens pas avoir donné, moi citoyen, une quelconque consigne à ce sujet à mon représentant à l’Assemblée. Que vont-ils donc représenter ? Eux-mêmes ? Leur ressenti, leur histoire personnelle ? Le lobbying des uns ou des autres qui les aura pris pour cible ?
Et ces choix qui devraient se discuter publiquement et patiemment disparaissent dans des échanges tonitruants, démonstratifs, si convenus dans leur violence au sein de notre Assemblée Nationale. Se creuse ainsi au sein de notre société des fossés d’incompréhension, s’attise la méfiance, se prépare le repli, grandit la rancune et s’exacerbe le sentiment d’injustice.
Les arguments lancés dans un contexte moral sont inaudibles ; placez-les dans un contexte de choix propre à notre nature humaine, ils retrouvent toute leur vigueur.
Le choix, absent de notre culture politique
Toute société humaine est une construction. Elle se fait, elle se modifie et se structure en remettant en cause s’il le faut ce qui existait auparavant. Le mariage tel qu’il existe aujourd’hui a bien été pensé un jour, il n’existe pas à l’état de nature, c’est une construction sociale.
Remettons-nous à réfléchir et à agir en humains qui font des choix pour eux-mêmes. Sachons que ces choix pourront être remis en question plus tard par nous ou par nos descendants, et que c’est normal. Ne perdons pas de vue qu’un choix est toujours au fond un peu arbitraire, l’image d’un cadre conceptuel, d’une réflexion forcément sensible, inaboutie et imparfaite. Mais que faire ce choix, c’est ce qui nous définit comme humain. La marche est un déséquilibre constant, le pas n’est jamais le chemin mais sans lui rien n’avance.
L’exemple précédent de la droite et du cercle n’est pas un problème lorsqu’il s’agit du domaine de la société. Si nous la construisons, si le mariage est un construit, nous pouvons en modifier la définition. Ainsi, plutôt que de parler d’inégalité d’un ton définitif, je préférerais parler de la volonté d’homosexuels de vivre en couple avec la même reconnaissance de la société que s’ils étaient hétérosexuels, d’étudier les conséquences de la parentalité dans ces cas : procréation médicalement assistée, mères porteuses, utérus artificiel, etc.
Encore une fois, toutes les questions peuvent être posées, et les situations remises en cause. Loin de l’argument de nature, loin de celui de l’égalité des droits, revenons au concept de choix qui seul peut s’appliquer dans la construction de notre société.
Pourquoi la notion de choix n’est-elle pas plus utilisée en politique ?
J’ai la curieuse impression que la système représentatif est à l’image de notre incapacité à réfléchir et agir politiquement en terme de choix assumés. Tant de choses sont soumises aux impressions, aux opinions, aux croyances : de l’élection de nos députés à la lutte patronat/syndicats, en passant par les pétitions contre son maire, et j’en passe.
Notre éducation politique basée sur la représentation nous met hors du jeu des décisions qui nous concernent. Et tout se passe comme si nous nous comportions comme ce que pensent de nous ceux qui nous gouvernent : des enfants qui ne peuvent se conduire eux-mêmes. Des enfants à qui il faut raconter des histoires. Des enfants qu’il faut distraire pour mieux les contrôler.
Des enfants qui ne peuvent faire aucun choix par et pour eux-mêmes.

Je ne suis pas particulièrement pour le mariage pour tous, mais particulièrement pour cette loi qui pour une fois autorise et n’interdit pas. Ensuite, on n’a pas finit d’en parler…
Et je trouve particulièrement savoureux le fait que cette loi ait été imposée par un président ni marié, ni pacsé, juste entouré de maitresses.